Abstrak Proyek Akhir Ian Pramana Depari
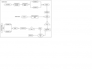
Perkembangan teknologi saat ini sudah semakin maju, terutama dalam bidang telekomunikasi. Teknologi komunikasi melalui fiber optic merupakan salah satu teknologi yang banyak digunakan sebagai pengiriman data antara pengirim dan penerima dalam satu jaringan yang memungkin antara pengguna dapat saling berkomunikasi dengan kecepatan data yang tinggi. Dan dalam pengiriman data tersebut di butuhkan sebuah keamanan data agar data tersebut aman pada saat dikirimkan, teknik Keamanan yang digunakan yaitu Optical steganografi di mana data yang akan dikirim disembunyikan di bawah jaringan umum agar data yang dikirimkan aman dan tidak terdeteksi oleh peretas. Dalam studi kasus ini menggunakan sebuah software yaitu Optisystem sebagai simulasi untuk mendesain jaringan. dibawah ini merupakan gambar desain JSO dengan menggunakan teknik steganografi.
